Guide terminologique
Guide des termes utilisés sur la plateforme.

Termes
Travail, Expression, Point dans le temps
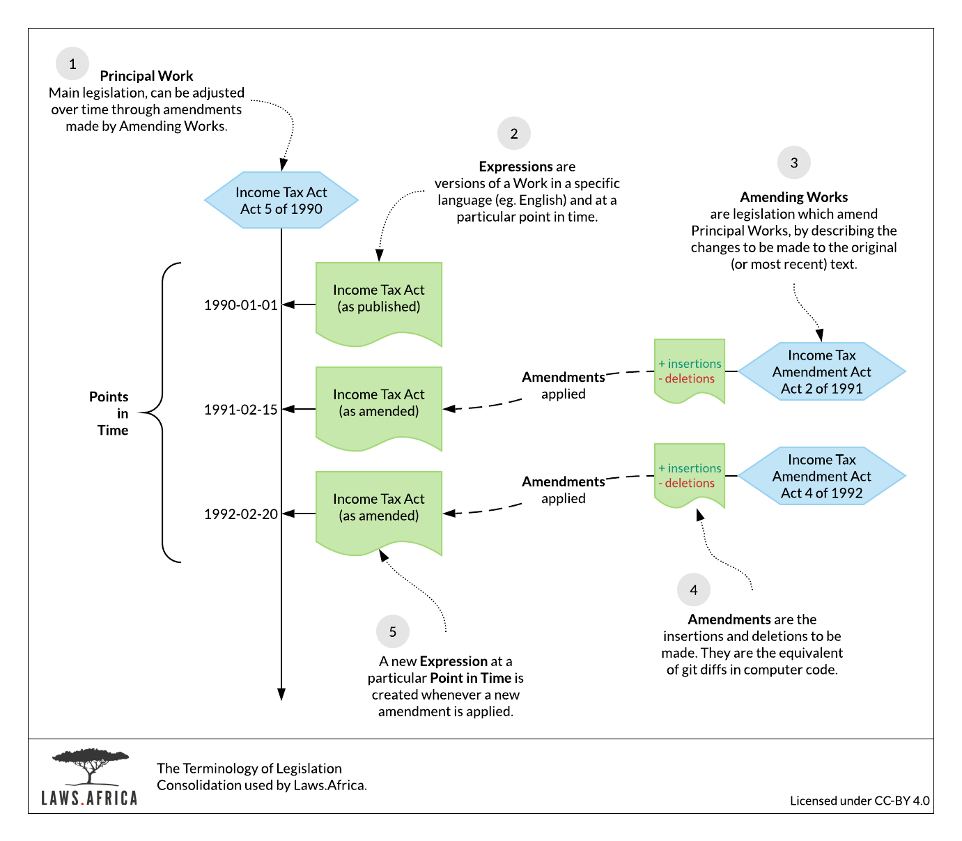
Un ouvrage est le concept logique d'une loi, d'un règlement, d'une réglementation, d'un avis ou d'un autre texte législatif. Un ouvrage peut être modifié au fil du temps par des amendements et peut être publié en plusieurs langues. Une œuvre peut être abrogée à terme.
Une expression est une version particulière d'une œuvre, dans une langue spécifique et à un moment donné. Une œuvre peut être associée à de nombreuses expressions. Les expressions sont également appelées documents sur la plateforme.
Un point dans le temps est l'ensemble des expressions d'une œuvre à une date donnée. Il n'y a généralement qu'une seule expression à une date donnée, à moins que l'œuvre ne soit disponible en plusieurs langues. Souvent, un point dans le temps est synonyme d'une expression. Chaque point dans le temps se verra appliquer toutes les modifications précédentes, et le point dans le temps le plus ancien (ou premier) sera l'œuvre telle qu'elle a été publiée à l'origine. Les points dans le temps sont généralement associés à un événement, le plus souvent une publication ou une modification.
Législation primaire vs législation subsidiaire
La législation primaire comprend les lois et les règlements. Ils définissent les droits et les obligations du gouvernement et des citoyens et se concentrent généralement sur un certain domaine. Exemple : la loi sur les soins infirmiers.
La législation subsidiaire comprend les règlements, les instruments statutaires et les ordonnances, et elle est élaborée en fonction d'un texte primaire. Ils traitent souvent de l'application pratique des droits et obligations énoncés dans un texte principal.
Exemple : le règlement sur les soins infirmiers (en vertu de la loi sur les soins infirmiers).
Principal, début, modification et abrogation des travaux
Un ouvrage principal peut être une nouvelle loi, un nouveau règlement ou un nouvel ensemble de règlements.
Un ouvrage qui débute est normalement un avis qui indique la date de commencement d'une œuvre principale. (De nombreuses œuvres principales commencent à la publication ou précisent leur propre date de commencement).
Un ouvrage modificatif est un ouvrage qui apporte des changements à un ouvrage principal. Les ouvrages modificatifs sont publiés lorsque le gouvernement doit mettre à jour ou modifier un texte législatif existant.
Les amendements sont les changements qui sont appliqués à une œuvre par une œuvre modificatrice. Il s'agit d'instructions de substitutions, d'insertions et de suppressions qui doivent être apportées au texte de l'œuvre principale modifiée.
Lorsqu'une œuvre est abrogée, elle n'est plus en vigueur. La date d'abrogation de l'ouvrage principal est la même que la date d'entrée en vigueur de l'ouvrage d'abrogation. Les ouvrages d'abrogation sont publiés lorsque le gouvernement doit supprimer ou remplacer un texte législatif existant.
Dates de sanction, de publication, d'entrée en vigueur et d'abrogation
Assentiment : La date à laquelle l'œuvre est approuvée ou signée par l'autorité compétente.
Publication : Généralement la date de publication de la Gazette dans laquelle l'œuvre est publiée.
Commencement : La date à laquelle un ouvrage entre en vigueur. Si rien n'est spécifié, il s'agit souvent de la date de publication ; pour vérifier, lisez la loi d'interprétation du pays dans lequel vous travaillez. Les modifications apportées aux œuvres principales entrent en vigueur à la date d'entrée en vigueur de l'œuvre modificatrice. L'abrogation d'une œuvre entre en vigueur à la date d'entrée en vigueur de l'œuvre abrogée.
Abrogation : Date à partir de laquelle une œuvre n'est plus en vigueur.
Abbreviations
Abréviation
Signification
GenN
Notice Generale
GG
Gazette du Gouvernement
GN
Notice du Gouvernement
LAN
Notice sur la Zone Locale
LN
Notice Legale
Proc
Proclamation
PG
Gazette Provinciale
PN
Notice Provinciale
SI
Acte réglementaire
Last updated